• 🇹🇷 Türkçe
  • Arama
  • KVKK

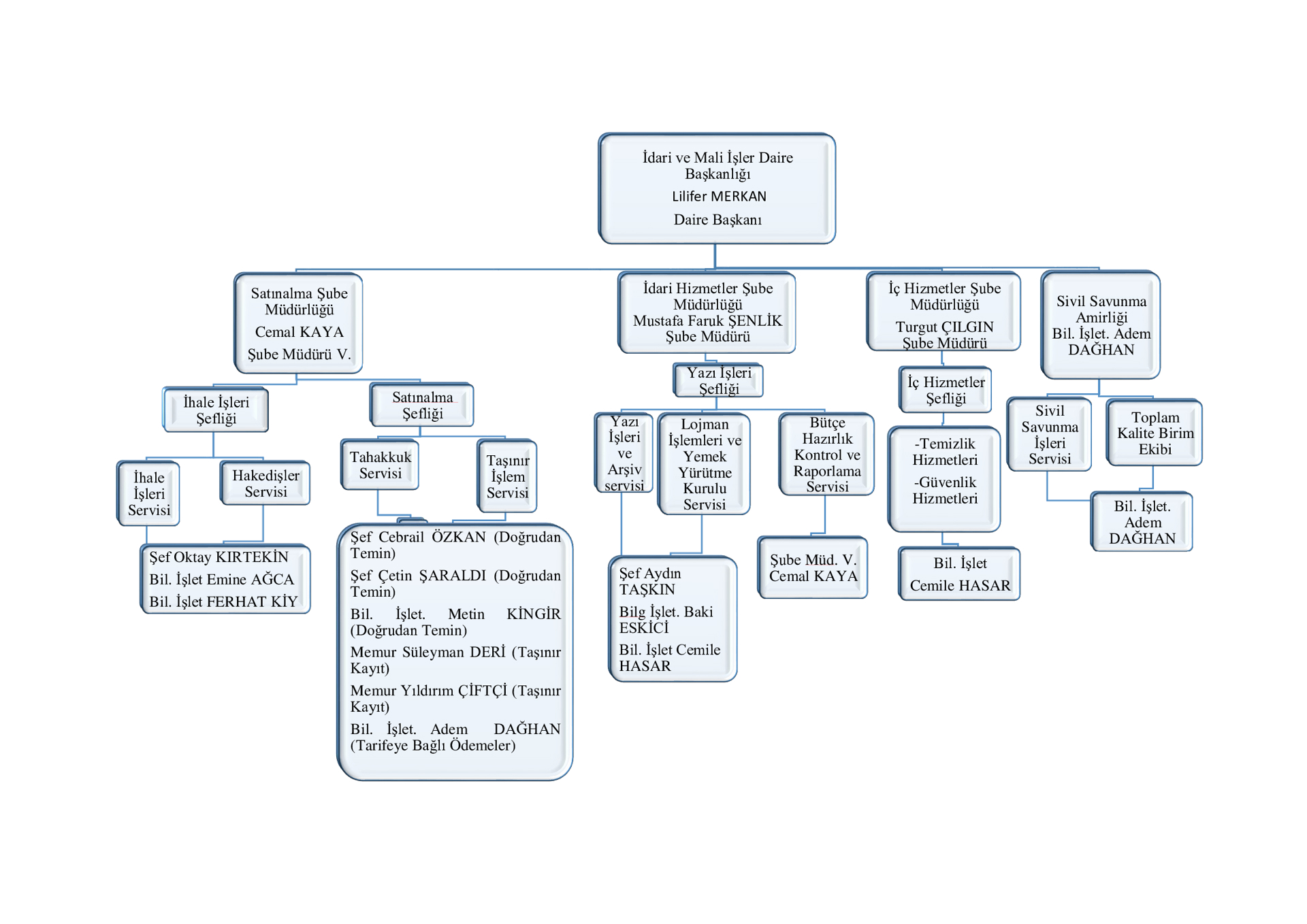
Organizasyon Şeması